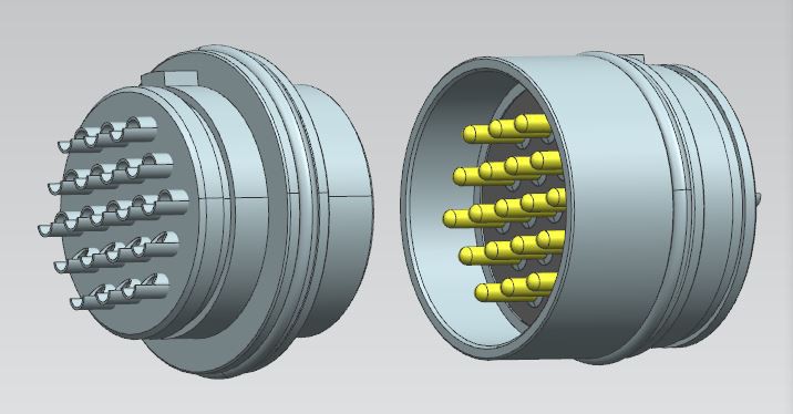
3D crtež 19-pin konektora za kupca
Upravo smo prošli tjedan osnovali poseban tim i održali sastanke na kojima smo razgovarali o različitim aspektima vašeg projekta (tehnologija proizvoda, rješenja, proizvodni procesi, kontrola kvalitete, slična proširenja projekta, itd.). Bilo da je osiguran samim pogo pin-om ili kao kompletan set Connector rješenja, mi smo u potpunosti sposobni za to.

3D crtež 19-pin konektora za kupca



Razlog zašto smo kompetentni je što imamo sljedeće prednosti:
Naša tvrtka ima kompletan dizajn i razvoj, proizvodnju i preradu, galvanizaciju, montažu, od tokarenja materijala do obrade površinskog premaza, kao i završnu montažu proizvoda, ispitivanje pouzdanosti, a pakiranje se može obaviti samostalno, što se može izvršiti brže i učinkovitije ponuditi kupcima proizvode, uvelike skraćujući ciklus razvoja proizvoda.Uz naprednu proizvodnu opremu, počevši od detalja proizvodnje, strogo kontroliramo svaki proizvodni proces.

